What is Tability? An introduction to it's core concepts and how your team will benefit from it
For many people today, OKR softwares are a new type of tool. It's concepts, how they work, can be foreign if you're new to OKRs. Today, we dive into Tability and it's core concepts and use-case so you can understand better the value OKRs can bring to your team.
In this post, we will explain what Tability is, where it sits in your tool suite, and the core concepts behind the platform.
(or just watch the video if you prefer!)
Tability in your tool suite
Your OKR software sits in between some key leadership level tools, and your contributor tools (your design tools, developer tools, etc). The four different types of tool in your tool suite are:
- Vision docs
- KPI dashboards and metrics
- OKRs or goal tracking for your outcomes
- Projects and Outputs (project management, design, dev tools etc.)
Tability is the tool that sits between your KPIs and your projects. Usually, you have a vision document in a document management system like Confluence, Notion, or Google Docs. From that vision, you build out some success metrics and KPIs in a spreadsheet. At the bottom of the pyramid, you have your projects in Jira, ClickUp, or Linear. For many teams, communication breaks down between KPIs and projects, because KPIs are too high-level and projects are too low-level; your leadership team isn't going to care about every dev ticket, and your devs may not care to read all the vision docs and high-level company health metrics.

This is where Tability comes into play. Tability is the place where you can put all your outcomes and track those outcomes. Tability helps drive a weekly OKR ritual with your team by making it easy to do weekly check-ins, update progress, and review your progress at the beginning of every week. That way, you can plan your workweek with your goals in context, and end the weekly cycle by viewing and celebrating your progress.
The OKR stack: What goes into an OKR software?
In terms of concept, Tability follows the OKR software stack, a 4-level stack that includes 4 core functionalities:
- Goal-Setting
- Goal-Tracking
- Initiatives or Tasks
- Reporting

These 4 functionalities are crucial parts of the OKR process.
You start with goal-setting. Goal-setting is the fundamental starting point of OKRs and tends to be the hardest part. You can find ways to write better OKRs in our resources.
Once your goals are set, it's all about tracking progress effectively toward them. Tracking your goals is the main function of OKRs and it's the part that informs the rest of your OKRs process. As you track metrics and learn from your findings to adjust your original plan, and decide what projects or initiatives your team should work on.
To track those initiatives, you also need to have a tool for initiative mapping and project management. Tability is not trying to replace Jira, ClickUp, or Trello, but it can help you understand what initiatives are helping you achieve your goals. By connecting initiatives to your OKRs, you can map out a clear path to the goals you're trying to achieve.
Lastly, great reporting is on top to make sure that it's easy to understand what's getting off track and what's at risk at any point in time. Tability makes it easy to digest your team's progress, understand what's going on, and gives you the tools to present that information in the right ways – to stakeholders, peers, leadership etc.
Core concepts of Tability

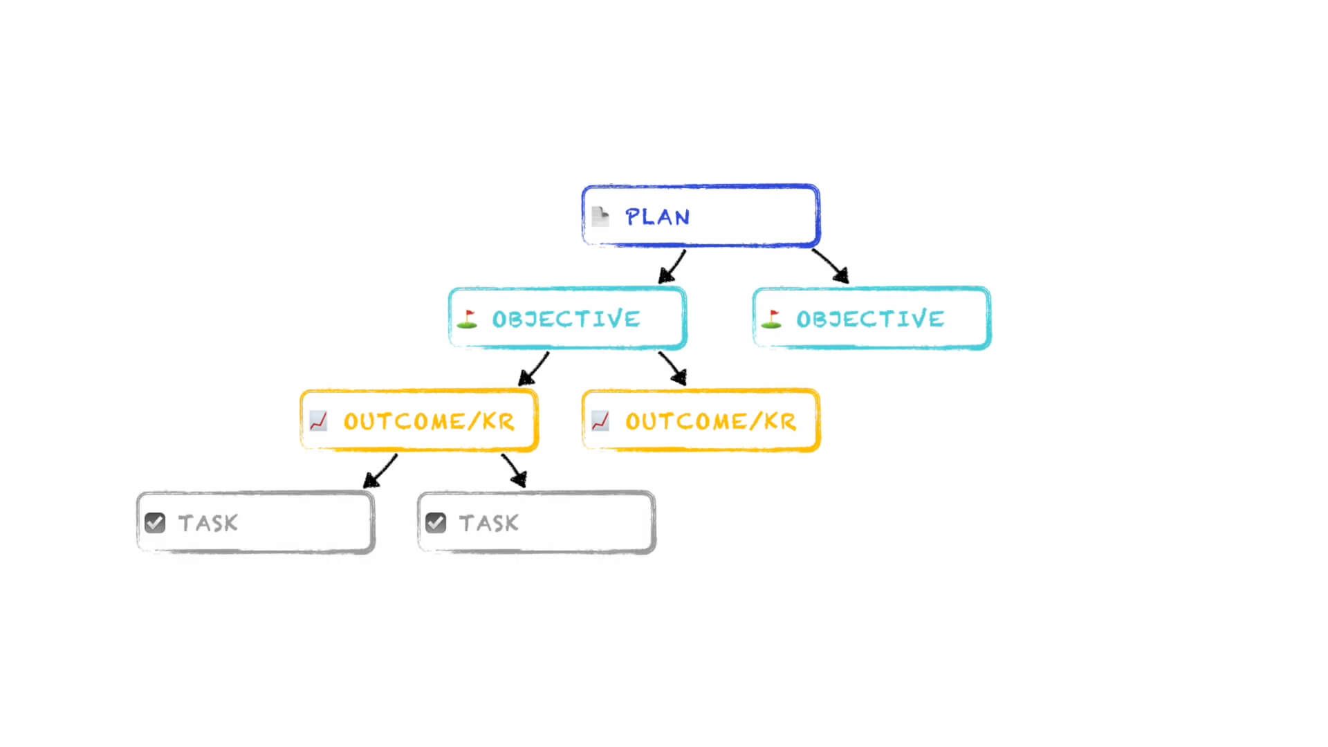
The first thing you do when you sign up for Tability is to create a workspace. Within your workspace, you will have plans. A plan is like a container for your OKRs. Typically these plans align with a team or project – you can have one plan for the company, one plan for the marketing team, and so on. Within a plan, you're going to have objectives, and each objective can have multiple outcomes.
By default, Tability uses the term "outcomes," but you can easily change the terminology in your workspace to "goals" or "key results" and follow the OKRs framework.
Then on the next level, each outcome can have tasks or initiatives that are linked to it.
We built Tability to be as intuitive as possible because the easier it is for you to use the platform, the better you can achieve your goals.
Communicate across your entire tool suite
Tability is a tool that helps you bridge the gap between your KPIs and your projects. While there are many tools that your leadership team uses, and other than your contributors use, there aren't many ways for these two groups to talk to one another effectively. Tability helps make sense of all the work being done, and puts it in context to the high-level goals of your business. Communicate the right information to stakeholders, give better direction to your team and find that common language across your company.
By doing this, Tability can make tracking your progress easy, meaning you can celebrate more successes, and achieve more goals.
Try Tability for free today and get your team working on the right things